
说明:
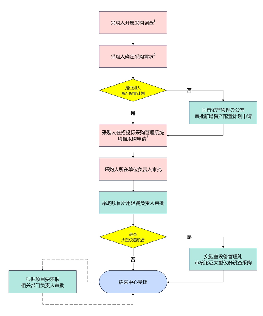
1.采购人可以在确定采购需求前开展需求调查。属于以下情形的采购项目,应当开展采购需求调查,但按照法律法规规定已开展可行性研究等前期工作的项目除外。
(1)1000万元以上的货物、服务采购项目,3000万元以上的工程采购项目;
(2)涉及公共利益、社会关注度较高的采购项目,包括政府向社会公众提供的公共服务项目等;
(3)技术复杂、专业性较强的项目,包括需定制开发的信息化建设项目、采购进口产品的项目等。
2.采购人确定采购需求应当明确实现项目目标的所有技术、商务要求。在实施采购时,通过招投标采购管理系统提交采购申请并填报采购需求,其中:学校统一采购限额标准(20万元)以上的项目还需提交《货物/服务采购需求书》作为立项材料。
3.按照项目的具体情况,需要准备的附件材料有:进口产品申请表、单一来源采购方式专业人员论证意见、大型仪器设备购置可行性论证报告、立项材料、非专门面向中小企业政府采购项目审批表、采购需求书、yl23455永利官网急需科研物资采购审批表。以上附件均需PDF版本。
注意事项:
1.采购意向公开内容应当尽可能清晰完整,具体应包括:采购项目名称、采购需求概况、预算金额、预计采购时间、其他需要说明的情况。
2.政府采购项目原则上最迟不得晚于采购活动开始前30日公开采购意向。
相关制度:
1.yl23455永利官网采购管理办法(校招采字【2023】1号)
2.关于贯彻落实《政府采购需求管理办法》的通知(校招采字【2022】2号)